近期西安疫情严峻复杂,为保障师生生命健康安全,维护教学秩序平稳,生命科学与医学部积极响应学校《关于调整本学期本科生期末考试及相关教学相关工作的通知》要求,全面停止线下教学活动,启动线上教学任务。为确保各项教学工作顺利开展,学部根据学校相关要求制定了《生命科学与医学部关于提前开展2021-2022学年第二学期本科教学工作安排的通知》,对教学工作进行了安排和规范,并于2022年1月3日全面启动新学期线上教学工作。
一、因时制宜,优化教学形式
针对特殊时期线上教学特点,任课教师不断优化教学组织形式。针对平台拥堵现象启用多种备用方案,教师有效利用各网络教学平台功能,如利用腾讯会议、钉钉会议、QQ直播、QQ群课堂等方式组织教学活动;针对提前开课纸质教材还未到位的情况,教师第一时间将电子版、扫描版教材分享给学生,便于学生预习、复习;针对部分学生做核酸检测可能与上课时间冲突,教师授课同时开启在线课程录制,以备学生回看。
二、追求卓越,创新授课模式
为切实打造线上高效课堂,任课教师开展灵活多样的授课模式。课前通过发布在线学习资源引导学生预习课程,并通过在线打卡考勤学生到课情况;课中通过开展主题讨论、抢答、测试等课堂互动即时掌握学生听课状态,并结合专业和课程特点加强思政教育激发学生学习热情;课后有效利用在线作业功能评价学生对知识的掌握情况,并设置答疑环节确保教学效果。
三、质量为先,严格过程管理
为做好教学质量保障工作,学部加强了线上教学的监督管理。校、院系督导老师全程参与教学过程,强化过程性监督,及时反馈信息,提升评价效果。学部领导高度重视在线教学情况,领导班子成员积极加入课程群,在线检查在线教学整体运行情况,深入了解教学进程及学生学习效果,形成了在线教学的全方位全过程监控,有效保障了线上教学质量。
四、多方协作,打造坚强后盾
为确保线上教学平稳开展,学部各部门齐心协力打造坚强后盾。教学管理人员提前培训教师各类在线教学工具的使用,并随课程组一起听课,随时解决教学过程中的突发技术问题;学部积极与外界沟通,充分保障物资供应,满足同学们生活所需;学生辅导员精准摸排,密切关注学生身心健康,确保学生以最佳状态投入到学习生活中。
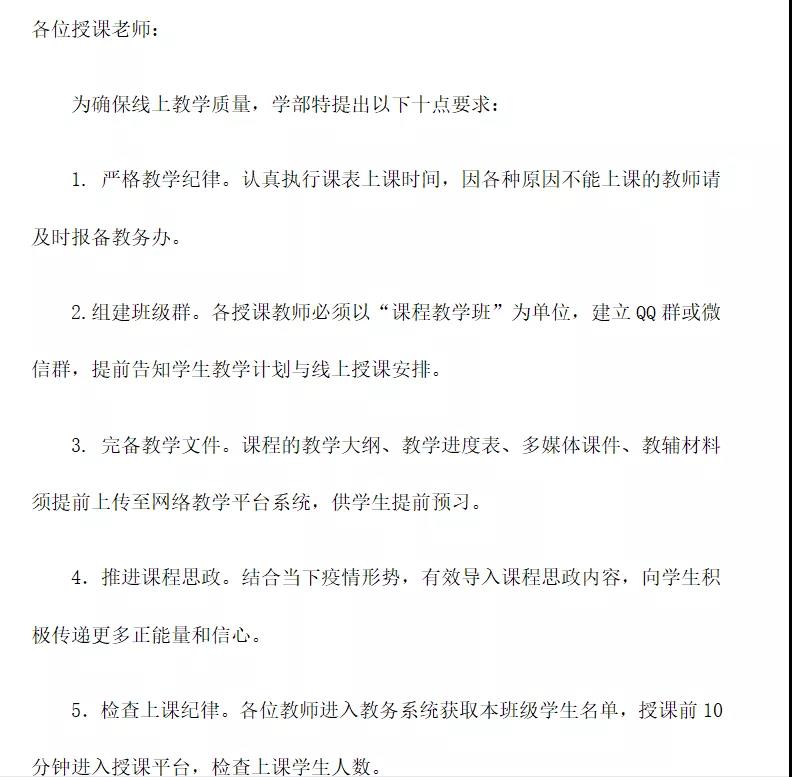
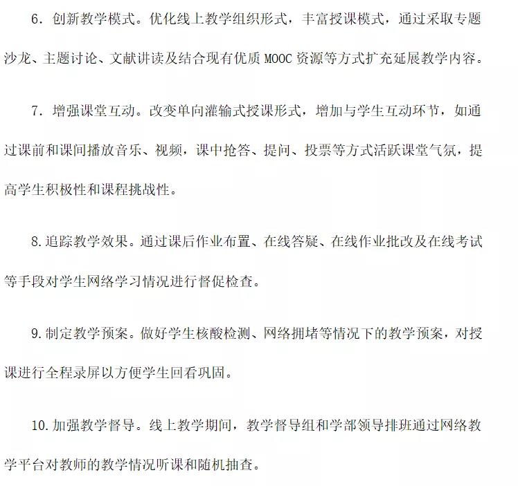
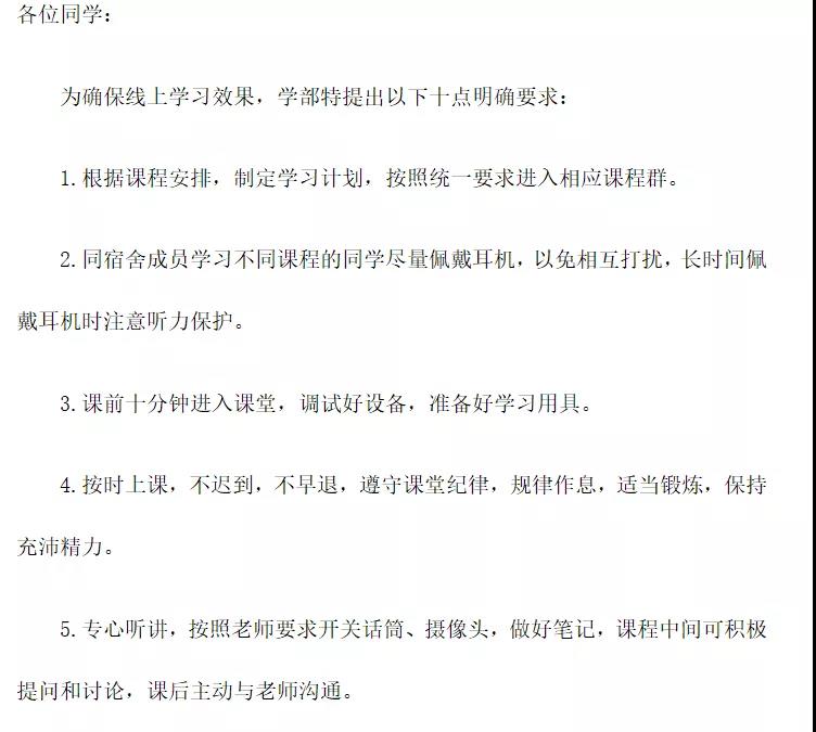
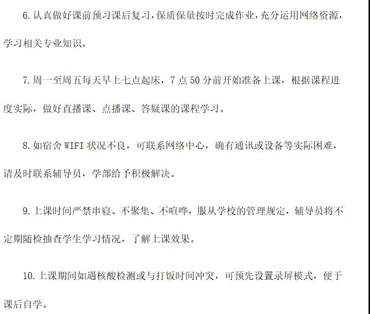
五、规范网课,喊话“十条要求”
为确保特殊时期线上教学质量和学生学习效果,学部特向教师和学生分别提出“网课十条要求”。














